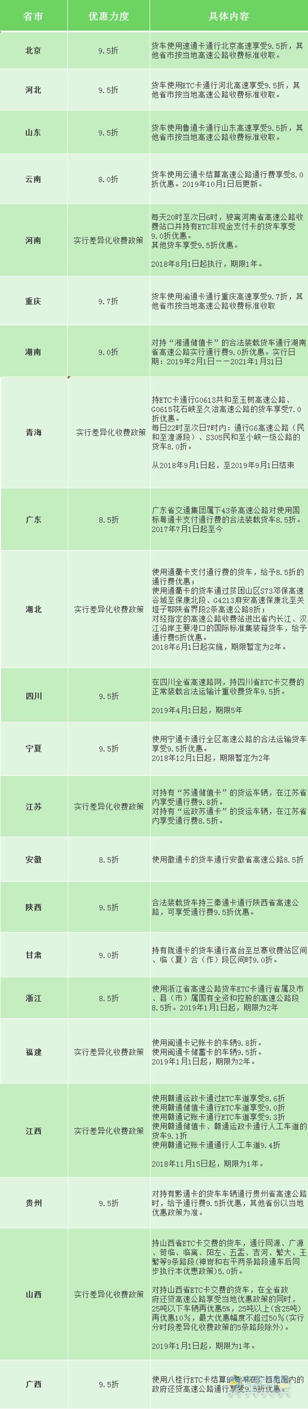
2019年5月21日,交通运输部下发了《交通运输部办公厅关于大力推动高速公路ETC发展应用工作的通知》,为加快取消省界收费站,实现不停车便捷收费,加快推动高速公路ETC应用发展,同时加大ETC车辆通行优惠力度。

自2019年7月1日起,严格实施对ETC用户不低于95折的通行优惠政策,并实现对通行本区域的车辆给予同样的优惠力度,即外省ETC卡和本省ETC卡在本省高速公路享受同样的优惠折扣政策。而不同的地区ETC优惠政策又有所不同,为方便可有出行,将各地ETC优惠政策进行汇总,仅供各位卡友作为参考。

京公网安备11010202008536号