7、8月份全国重卡销量下降,跟上半年的火热态势反差巨大。
据调查,全国各地经销商反馈的原因有一个共同点,那就是环保严查,工厂、工地关停,车也都没活拉了。
“史上最严停工潮”,最长停工半年

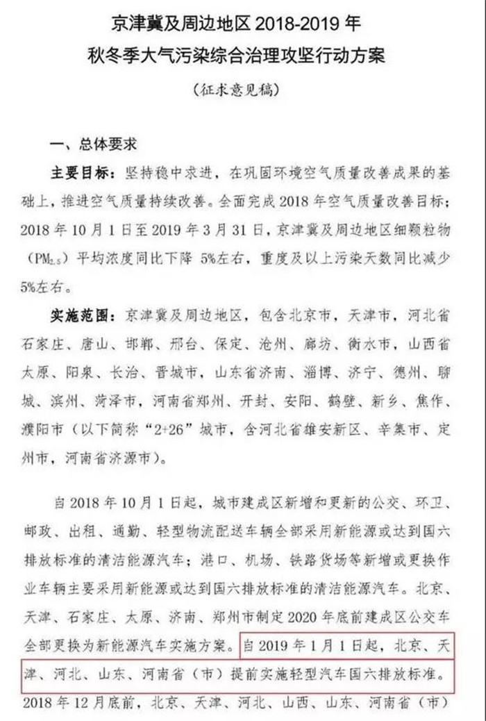
8月初,河北人民政府网站《京津冀及周边地区2018-2019年秋冬季大气污染综合治理攻坚行动方案》公布:
北京市,天津市,河北省石家庄、唐山、邯郸、邢台、保定、沧州、廊坊、衡水市,山西省太原、阳泉、长治、晋城市,山东省济南、淄博、济宁、德州、聊城、滨州、菏泽市,河南省郑州、开封、安阳、鹤壁、新乡、焦作、濮阳市等26个城市均在实施范围内。
要求各地在9月底前明确具体完成错峰生产方案制定工作,要将错峰生产方案细化到企业生产线、工序和设备,企业错峰生产的基准产能以2018年9月产能计。

限产时间:
2018年10月1日至2019年3月31日
主要范围:
“2+26”城市
1、停工限产:钢铁铸造行业
钢铁、焦化、铸造行业实施部分错峰生产。天津、石家庄、唐山、邯郸、邢台、安阳等重城市,采暖季钢铁产能限产50%;其他城市限产比例不得低于30%。
2、停工限产:“散乱污”
2018年9月底前,各地完成新一轮“散乱污”企业排查工作,按照“先停后治”的原则,实施分类处置。
3、停工限产:火电、水泥、化工类
自2018年10月1日起,严格执行火电、钢铁、石化、化工、有色(不含氧化铝)、水泥行业以及工业锅炉大气污染物特别排放限值........
很多企业停工限产甚至直接关停,原有的物资运输车将彻底失去货源了!
2019年1月1日起,5省4市实施国六排放
2019年1月1日起,北京、天津、河北、山东、河南将提前实施轻型汽车国六排放标准。再加上此前已经确定的海南省,广州、深圳、杭州三市,国六标准将提前在5省4市落地

2018年12月底前,仅河北省将淘汰国三及以下排放标准营运中重型柴油货车0.56万辆。
卡友直呼:
种种消息,让卡车人看了心头冰凉:本来行情就不好,运价低的让人绝望,现在企业又要停工待产,货源没了,国三车也马上就不能跑了,这活,真的是没法干了啊!
关于这些政策,卡友们有啥看法?
京公网安备11010202008536号