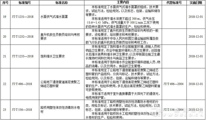
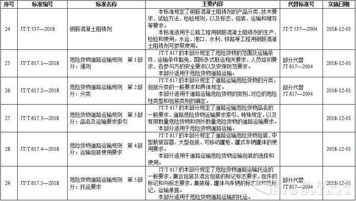
9月6日,中华人民共和国交通运输部发布公告,《危险货物道路运输规则》等34项交通运输行业标准(2018年第3批)业经审查通过,现予发布。发布的标准均为推荐性标准,由人民交通出版社出版。

同时,公告表示,交通运输部决定废止《围油栏》等8项交通运输行业标准,废止的标准自本公告发布之日起停止施行。
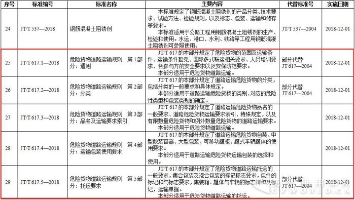
小编注意到,此次新发布的34项交通运输行业标准将于今年的12月1日正式实施。对于大家比较关心的《危险道路货运运输准则》的行业新准则,小编进行了重点摘取,方便大家浏览(一共涉及7条标准):


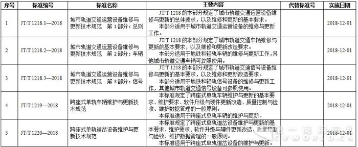
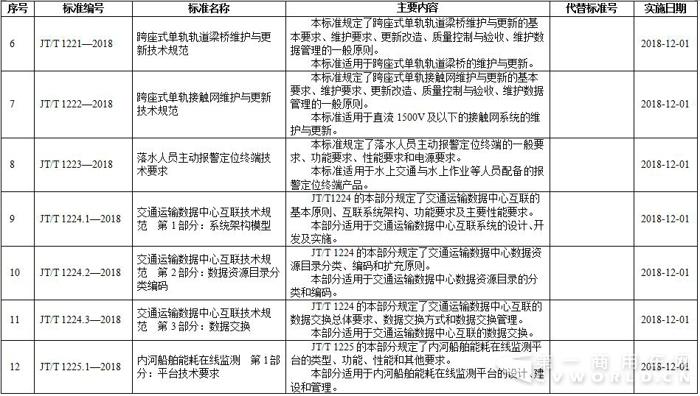
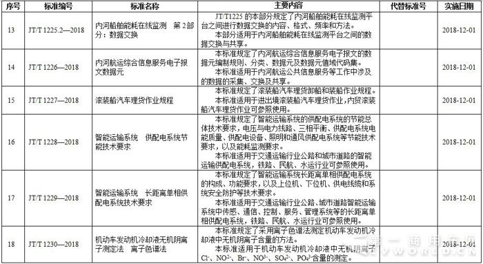
附1:此次发布的34项交通运输行业标准一览表






附件2:废止的8项交通运输行业标准清单

京公网安备11010202008536号