
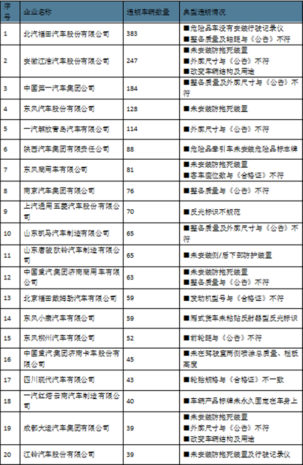
6月2日,工信部官网通报了2016年严重违规的20家整车企业(违规产品数量排名前20),涉及产品2577辆,货车类产品违规生产问题比较突出。
另据了解,此次违规企业共涉及84家企业的130款车型。在此之前的5月26日,工信部联合公安部约谈了被通报的20家2016年严重违规车辆生产企业。工信部装备工业司表示,暂停84家违规企业的130个车型产品的公告,并将核实确认的2577辆车的违规行为录入即将建立的车辆生产企业信用信息管理平台。
严重违规原因有三大类
在被通报的20家企业中,北汽福田、安徽江淮和中国一汽违规车型数量最多,分别为383、247和184辆。
违规比较突出的货车类产品,问题主要包括未按规定安装防抱死制动装置、侧后防护装置、车辆产品标牌,未按规定粘贴车身反光标识,车辆识别代号打刻不符合国家标准、随意凿改,外廓尺寸和整备质量与《道路机动车辆生产企业及产品公告》(以下简称《公告》)或《整车出厂合格证》(以下简称《合格证》)参数不一致等。
据记者梳理,违规原因大致可分为三大类:
一是车辆信息与《公告》或《合格证》不一致,如车辆整备质量及轴距、外廓尺寸与《公告》不一致;发动机型号、轮胎规格、客车座位数与《合格证》不符等。
二是相关标识缺失或错误,如厢式货车等车未粘贴反射器型反光标识,部分车型未在驾驶室两侧喷涂总质量、栏板高度等。
三是安全配置缺失,例如危险品车没有安装行驶记录仪、部分车型未安装防抱死装置和侧后防护装置,甚至改变车辆用途和结构等。
20家企业已被约谈
据工信部官网提供的信息显示,工信部已联合公安部对这20家2016年严重违规车辆生产企业进行了约谈,要求企业进一步落实主体责任,强化车辆产品生产一致性管控,严格做到诚信自律,确保合格产品出厂,保障道路交通安全。
20家被约谈企业逐一汇报了已完成的整改工作,系统分析了产生违规问题的原因,从提高产品出厂一致性、规范委托改装和严禁供应商私自改造等方面制定了整改措施,切实加强生产管理,严控违规产品生产销售。
未来将加大处罚力度
未来,对车辆生产违规行为的处罚力度将进一步加大。工信部装备工业司表示,今后,将会同有关部门采取严厉措施,打击车辆生产违规行为:
一是对违规企业进行约谈批评,督促企业依法守规生产经营;
二是在公开媒体上曝光通报,接受社会各界监督;
三是暂停84家违规企业的130个车型产品的公告;
四是将核实确认的2577辆车的违规行为录入即将建立的车辆生产企业信用信息管理平台。
下一步,工信部将加快车辆生产法制化建设,制定道路机动车辆生产企业及产品准入管理规定,进一步规范企业生产经营行为,加强车辆生产一致监督检查,积极推进车辆生产企业信用信息管理平台上线运行,完善社会监督机制。同时,会同相关部门,建立违法失信企业联合惩戒机制,加大处罚力度。通过各方协同、综合治理,切实提升车辆安全水平,有效预防违规问题发生,保障汽车产业健康可持续发展。
原文通报内容如下:
工业和信息化部对2016年全国各地公安交管部门在办理新出厂车辆注册登记时发现的“涉嫌违规”汽车产品进行了逐一核查,共有2577辆新出厂车辆存在违规行为。
工业和信息化部已经依据《道路机动车辆生产企业及产品公告》管理有关规定,将违规车型在《公告》中予以撤销,现将违规产品数量排名前20的车辆生产企业予以通报。
同时,工业和信息化部会将违规行为录入车辆生产企业信用信息管理平台,请各有关企业进一步落实主体责任,强化车辆产品生产一致性管控,严格做到诚信自律,确保合格产品出厂,保障道路交通安全。

附:2016年严重违规车辆生产企业名单

京公网安备11010202008536号