欢迎浏览中国内燃机工业协会官网
退出
注册
登录
网站首页
关于协会
协会简介
协会章程
协会领导
协会刊物
组织机构
管理办法
入会指南
年度纪事
发展简史
新闻动态
通知公告
协会动态
行业新闻
综合动态
统计数据
政策法规
再制造
标准化
会员之窗
会长/副会长单位
常务理事单位
理事单位
普通会员
党建工作
双碳平台
在线留言
留言选登
联系我们
您当前所在位置:
主页
>
新闻动态
>
标准化
通知公告
协会动态
行业新闻
综合动态
统计数据
政策法规
再制造
标准化
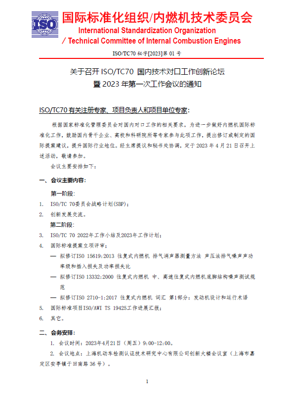
关于召开ISOTC70 国内技术对口工作创新论坛暨2023年第一次工作会议的通知
发布时间:2023-03-31 13:01
|
栏目:
标准化
|
浏览次数:
加入收藏
上一篇:关于召开《内燃机 混合动力系统 安全要求》和《混合动力用发动机可靠性试验方法》专题讨论会的通知
下一篇:关于召开团体标准项目草案讨论工作会议的通知
加入会员请咨询服务与发展部电话:010-68535680
报送数据企业请咨询中内协统计工作部电话:13699188605,非报送数据企业请咨询中内协办公室电话:010-68532870。
Copyright © 2002-2026 中国内燃机工业协会 版权所有
京公网安备
11010202008536
号
电话:010-68532870 地址:北京市西城区三里河南五巷2号楼八层 备案号:
京ICP备13042625号-1
网站地图
扫一扫
关注于我们