再制造产业:受政策大力支持
再制造产业是以产品全寿命周期理论为指导,以实现废旧产品性能提升为目标,在原有产业的基础上,利用技术手段将废旧产品进行修复和改造的一种产业。再制造产品与新品相比可以节约成本50%,节能60%,节材70%。当前,我国再制造产业仍处于起步探索阶段。2018年11月,国家统计局发布了《战略性新兴产业分类(2018)》,再制造产业在战略性新兴产业-城乡生活垃圾与农林废弃资源利用设备制造中的再制造重点产品包括机床再制造、办公设备再制造、工程机械再制造和汽车零部件再制造等。

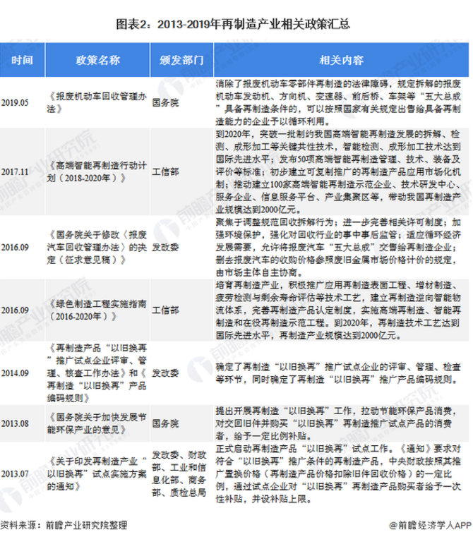
由于建设资源节约型和环境友好型社会,顺应资源日益稀缺等环节要求,再制造产业由于其节能环保等特点受到国家一系列政策法规的大力支持。2019年5月,《报废机动车回收管理办法》消除了报废机动车零部件再制造的法律障碍,规定拆解的报废机动车发动机、方向机、变速器、前后桥、车架等“五大总成”具备再制造条件的,可以按照国家有关规定出售给具备再制造能力的企业予以循环利用。

机床再制造:愈发得到重视
再制造产业机床再制造方面,多年来,中国一直是世界最大的机床消费国和机床进口国,中国机床产量连续位居世界第一。在技术含量较高的金属切削机床方面,我国金属切削机床产量持续下降,2019年下降为41.6万台;随着技术含量较高的金属切削机床产量明显下滑,旧机床的再制造业务将会蓬勃而起,机床制造企业越来越重视再制造领域的研究。
我国机床保有量约为800万左右,按照3%的年机床报废淘汰率进行计算,每年有二十四五万台机床进入再制造行列,约占每年生产新机床产量的一半左右。如果充分利用废旧机床的床身、立柱等铸件,并对其进行修复改造,可节约60%左右的能耗,节约70%的成本,降低污染物排放达80%以上,从而实现循环生产。

工程机械再制造:企业投资愈发活跃
再制造产业工程机械再制造方面,随着基础建设的拉动,工程机械市场需求量在未来一段时间内还将持续走高,而高需求带来的是更多的二氧化碳排放。工程机械作为内燃机产品的第二大使用行业,虽然工作范围仅限于工地,但由于其密度大,排放情况又劣于汽车,对环境的污染更为严重,我国工程机械行业向低碳经济的转型呈不可逆转趋势。企业在工程机械再制造市场中也逐渐活跃,2019年广西柳工收购CPMS工程机械设备销售公司,CPMS公司对柳工在传统的土方机械应用,拆除和设备租赁等许多领域发展中将发挥重要作用。

汽车零部件再制造:有较大市场
再制造产业中汽车零部件再制造方面,汽车发电机、起动机再制造是通过对回收的废、旧汽车发电机,起动机的拆解,表面处理,再加工,零部件检测,再装配,整机测试等工序完成再制造生产全过程。根据商务部数据显示,2014-2019我国报废汽车回收数量呈上升趋势。2019年我国正规途径报废汽车回收数量仅195万辆,同比增长16.8%,报废率不足20%。意味着汽车零部件再制造有较大市场。

工业化、城镇化推动了经济和社会高速发展和进步,同时也加剧了资源环境约束等问题。构建循环经济、实现社会经济可持续发展已成为全世界的共同关注,大力开展再制造工程是实现循环经济、节能减排和可持续发展的必然选择。
更多数据参考前瞻产业研究院《中国再制造产业发展前景与投资预测分析报告》,同时前瞻产业研究院提供产业大数据、产业规划、产业申报、产业园区规划、产业招商引资等解决方案。
京公网安备11010202008536号